mewarnai dengan blender

Bookmark and Share
Mewarnai di blender

Pertama siapkan objeknya dahulu
Contoh kita pakai objek kmarin



Pilih objek yang ingin kita rubah warnanya


Klik material pada tool sebelah kanan, klik add new material

Diffuse untuk warna dasar, specular untuk pantulan cahayanya..
Intensity nya itu besar dari keduanya
Contoh kita beri warna cokelat.

Setelah itu kita beri warna untuk texturenya, agar lebih sedikit menarik.
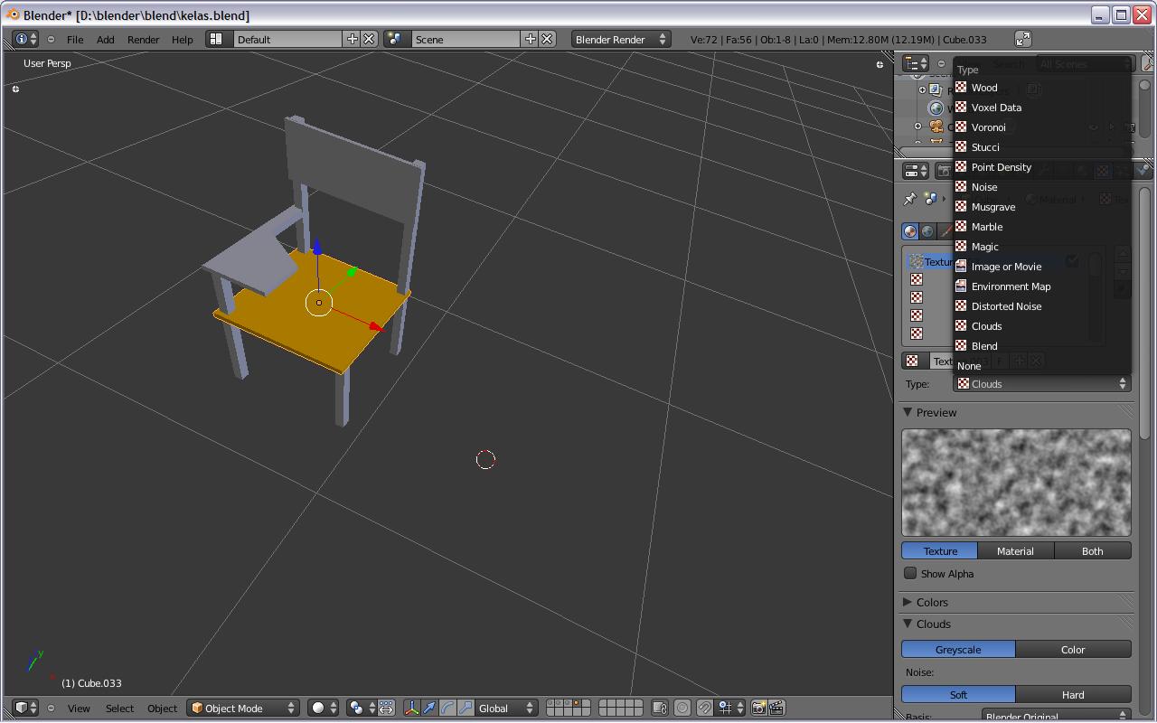
Klik texture sebelah material pada toolbox sebelah kanan, lalu klik new 


Lalu pilih bentuk texturenya


kita coba pake cloud, untuk sederhananya, lalu mouse roll ke bawah, rubah warna pada tab influence
Sedikit coklat tua warnanya, agar sesuai dengan warna dasar.


Lalu klik material, liat preview. Di bawah ini contoh bagian yang telah di masukan texutre 


Lakukan hal yang sama pada tempat lain .. klik di gambar bola sebelah nama material, pilih material yang tadi kita buat




Contoh selesai :





Keywords:
mewarnai dengan blender
mewarnai blender
warnai dengan blender 

dengan blender  mewarnai
warnablender 










{ 0 komentar... Views All / Send Comment! }

Posting Komentar

Artikel Terkait